|
2022年粤港澳大湾区高价值专利培育布局大赛(以下简称“湾高赛”)自启动以来,得到了社会各界人士的积极支持和广泛参与,为进一步做好大赛组织工作,经湾高赛执委会研究决定,现将大赛相关事宜通告如下:
一、关于延长大赛报名截止时间
为积极贯彻落实党中央、国务院和广东省委、省政府关于新型冠状病毒感染的肺炎疫情防控工作部署,考虑疫情对创新主体报名参赛的影响,结合创新主体有关建议,本届大赛参赛报名截止时间由原定的2022年6月20日延期至2022年6月30日。请参赛主体务必于6月30日前在报名系统内完成填报、提交。
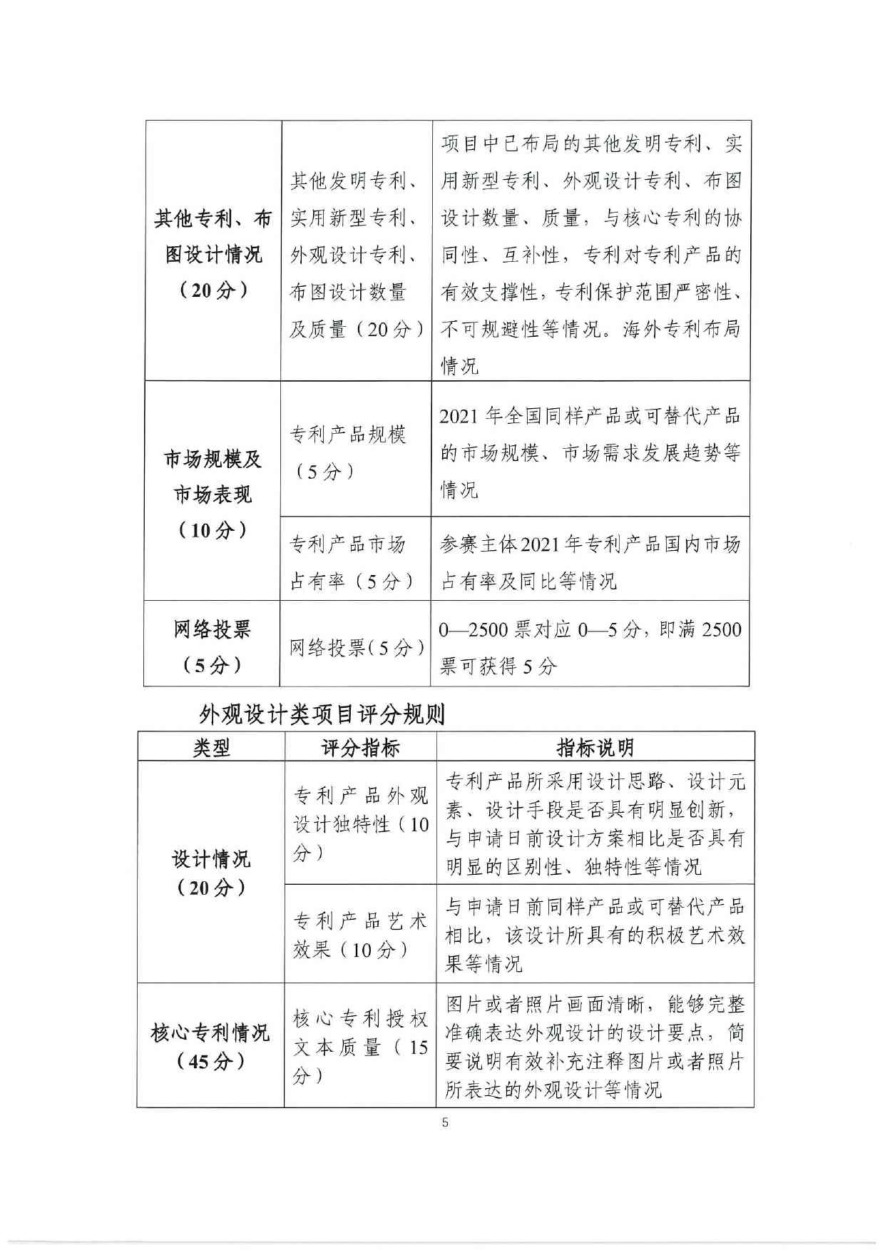
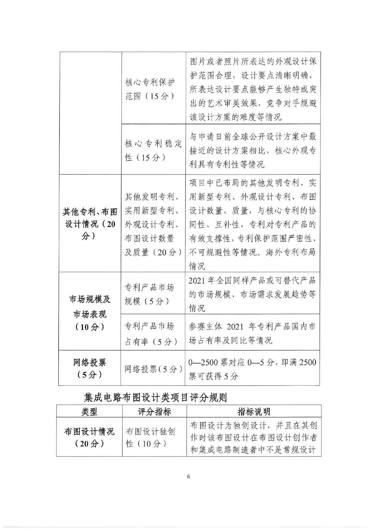
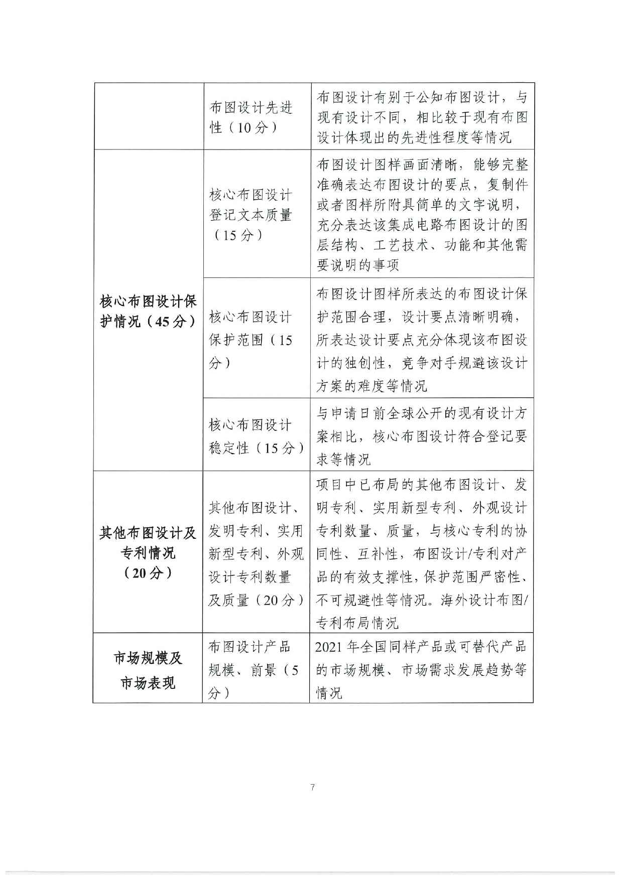
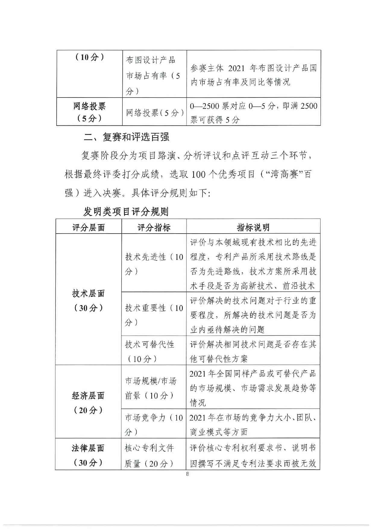
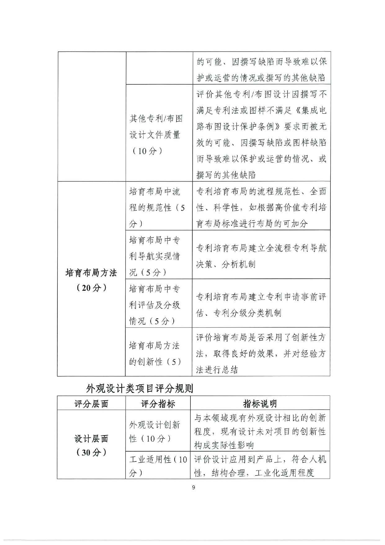
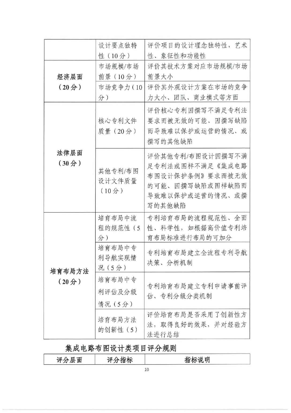
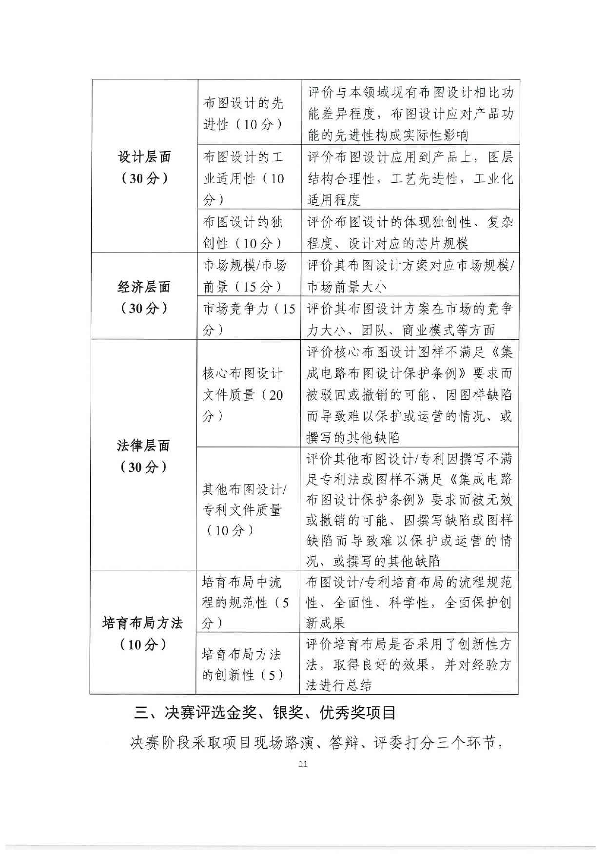
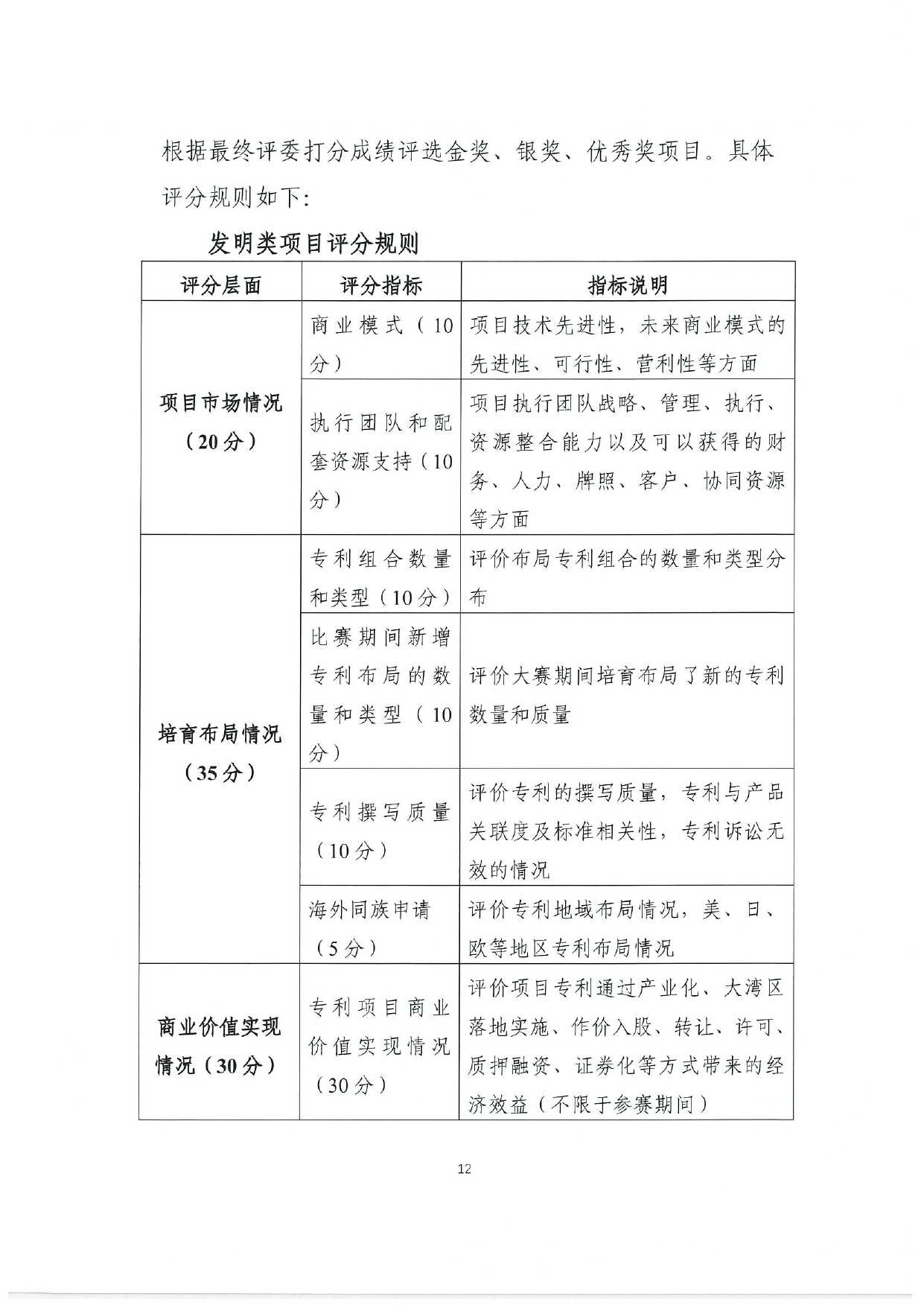
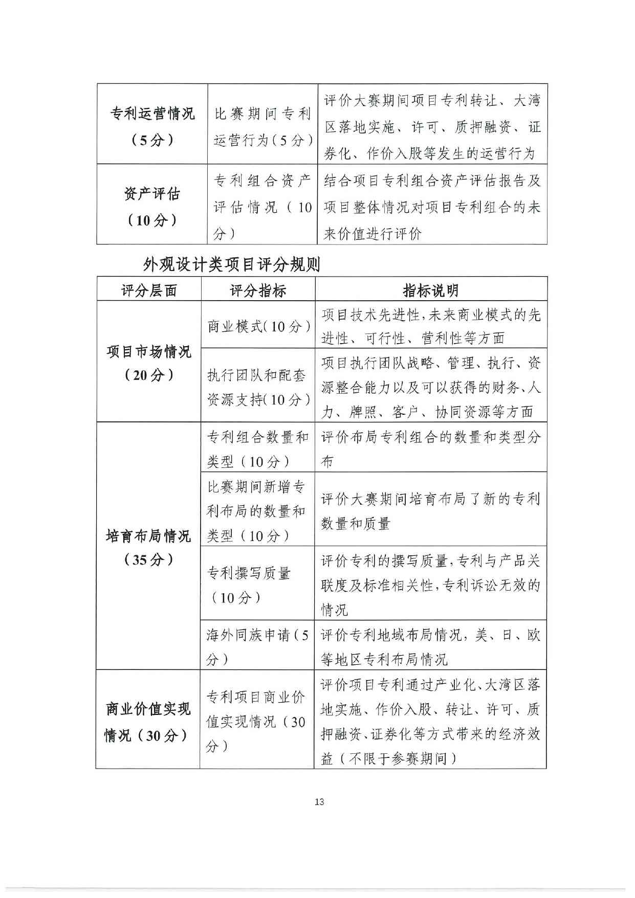
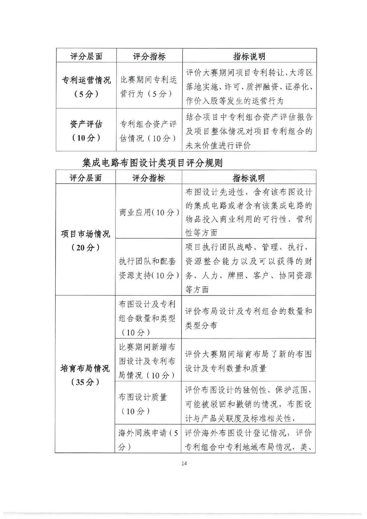
项目提交后,如参赛主体需对项目资料进一步完善,可根据已于6月10日印发的大赛评分规则(见下图),于7月10日前完善项目资料。
二、关于明确“科研院所”主体范围
根据广大参赛主体的建议,结合工作实际,经请示大赛主办单位同意,将名称包含“研究院有限公司”的参赛主体纳入“科研院所”类别进行管理。
三、关于报名方式
登录大赛官网https://ghm.7ipr.com/(建议使用chrome浏览器),点击“我要报名”,进入登录页面,填写“渠道信息”“参赛主体与项目”“项目资料区”“参赛文件资料区”相关内容,即可报名参赛。
特此通告。
粤港澳大湾区高价值专利培育布局大赛执行委员会
2022年6月17日















通知原文(可下载附件):https://ghm.7ipr.com/details?id=113